Skip to content Skip to sidebar Skip to footer

Hla-drb1 Disease Associations

Genotypic Association Analysis Of Hla Drb1 With Disease Susceptibility Download Table

Genotypic Association Analysis Of Hla Drb1 With Disease Susceptibility Download Table

Hla-drb1 disease associations. For PV disease HLA-DRB1040814 and DQB10302 are statistically significant susceptibility factors where HLA-DRB1030713 and DRB115 may be protective alleles 23 24. Fourteen single-nucleotide polymorphisms SNPs were genotyped around the HLADRB1 gene and HLADRB1 allele genotyping was performed in a discovery cohort. To determine whether autoimmune disease risk or protective HLA-DRB1.

This study was established to assess the effects of IRF5 rs10488631 and CD28 rs1980422 single-nucleotide polymorphisms SNPs and HLA-DRB1 shared epitope SE allele on the prognosis and disease. Since HLA class II genotypes have been linked to the presence of pro-thrombotic aPL we investigated the relationship between HLA-DRB1 alleles aPL and vascular events in SLE patients. Sixteen HLA-DRB1 haplotypes and SE status were determined from banked DNA.

Owing to strong linkage disequilibrium between markers pinpointing disease associations within genetic regions is difficult in European ancestral populations most notably the very strong association of the HLA-DRB103-DQA10501-DQB10201 haplotype with Type 1 diabetes risk which is assumed to be because of a combination of HLA-DRB1 and HLA-DQB1. To investigate the association between variants in the HLADRB1 gene and Kashin-Beck disease KBD as well as associations of selenium and iodine deficiencies with KBD in a Tibetan population. Associations between particular human leukocyte antigen HLA alleles and susceptibility to-or protection from-autoimmune diseases have been long observed.

Multiple sclerosis is characterised by plaques or lesions in the brain and spinal cord. Overall Exclusive for an Ethnic Group 0901 03023 0202 very common african africanrare caucasian 0901 03023 0303 very common AsianCaucasianNative American 1001 0104 0501 common 1101 0102 0502 rare. Multiple sclerosis MS is an idiopathic autoimmune neurodegenerative disease in which dysregulation of the immune system causes myelin sheath degradation.

Within VARA 1443 participants had genotyping and accrued 6150 patient-years of followup. DQ8 is linked to papillary thyroid carcinomas early onset pauciarticular juvenile chronic arthritis primary biliary cirrhosis. HLA-DRB10801 is linked to primary biliary cirrhosis In Mexicans DR8 is found more often in type-2 juvenile diabetes.

Fourteen single-nucleotide polymorphisms SNPs were genotyped around the HLA-DRB1 gene and HLA-DRB1 allele genotyping was performed in a discovery cohort composed. HLA-DRB1 allele-specific differential macrophage polarization in transgenic mice. Associations between genotyped and imputed HLA-DRB1.

DR15 is positively associated Goodpasture syndrome early age onset multiple sclerosis pernicious anaemia sarcoidosis hypocretin deficiency associated narcolepsy and a predisposition for postmenopausal osteoporosis. Multiple Sclerosis HLA Disease Associations.

Hla Drb1 Association With Sle Download Table

Hla Drb1 Association With Sle Download Table

Hla Drb1 A 15 Genotype Associations With Disease Susceptibility Or And Download Scientific Diagram

Hla Drb1 A 15 Genotype Associations With Disease Susceptibility Or And Download Scientific Diagram

Hla And Skin Disorders

Hla And Skin Disorders

Ppt Hla Typing For Blood Bankers Powerpoint Presentation Free Download Id 6635317

Ppt Hla Typing For Blood Bankers Powerpoint Presentation Free Download Id 6635317

A Specific Amino Acid Motif Of Hla Drb1 Mediates Risk And Interacts With Smoking History In Parkinson S Disease Pnas

A Specific Amino Acid Motif Of Hla Drb1 Mediates Risk And Interacts With Smoking History In Parkinson S Disease Pnas

Distributions Of P Values For Disease Associations Of Hla Drb Variants Download Scientific Diagram

Distributions Of P Values For Disease Associations Of Hla Drb Variants Download Scientific Diagram

Strong Association Of The Hla Dr Dq Locus With Childhood Steroid Sensitive Nephrotic Syndrome In The Japanese Population American Society Of Nephrology

Strong Association Of The Hla Dr Dq Locus With Childhood Steroid Sensitive Nephrotic Syndrome In The Japanese Population American Society Of Nephrology

Specific Binding Characteristics Of Hla Alleles Associated With Nevirapine Hypersensitivity Rebecca Pavlos Phd The Institute For Immunology Infectious Ppt Video Online Download

Specific Binding Characteristics Of Hla Alleles Associated With Nevirapine Hypersensitivity Rebecca Pavlos Phd The Institute For Immunology Infectious Ppt Video Online Download

Genotypic Association Analysis Of Hla Drb1 With Disease Susceptibility Download Table

Genotypic Association Analysis Of Hla Drb1 With Disease Susceptibility Download Table

Hla Drb1 Dqb1 Associations With Sle And Clinical An Serological Download Table

Hla Drb1 Dqb1 Associations With Sle And Clinical An Serological Download Table

Study Of The Frequency Of Hla Drb1 Alleles In Brazilian Patients With Rheumatoid Arthritis

Study Of The Frequency Of Hla Drb1 Alleles In Brazilian Patients With Rheumatoid Arthritis

Frontiers Hla Class I Or Class Ii And Disease Association Catch The Difference If You Can Immunology

Frontiers Hla Class I Or Class Ii And Disease Association Catch The Difference If You Can Immunology

Table 2 From An Association Analysis Of Hla Drb1 With Systemic Lupus Erythematosus And Rheumatoid Arthritis In A Japanese Population Effects Of 09 01 Allele On Disease Phenotypes Semantic Scholar

Table 2 From An Association Analysis Of Hla Drb1 With Systemic Lupus Erythematosus And Rheumatoid Arthritis In A Japanese Population Effects Of 09 01 Allele On Disease Phenotypes Semantic Scholar

Table 4 From Association Of Hla Drb1 0405 With Resistance To Multibacillary Leprosy In Taiwanese Semantic Scholar

Table 4 From Association Of Hla Drb1 0405 With Resistance To Multibacillary Leprosy In Taiwanese Semantic Scholar

Association Analysis Of Human Leukocyte Antigen Class Ii Drb1 Alleles With Leprosy In Individuals From Sao Luis State Of Maranhao Brazil

Association Analysis Of Human Leukocyte Antigen Class Ii Drb1 Alleles With Leprosy In Individuals From Sao Luis State Of Maranhao Brazil

Hla Class Ii Locus And Susceptibility To Podoconiosis Nejm

Hla Class Ii Locus And Susceptibility To Podoconiosis Nejm

Hla Drb1 Antigen An Overview Sciencedirect Topics

Hla Drb1 Antigen An Overview Sciencedirect Topics

Hla Drb1 And Dqb1 Alleles In Japanese Type 1 Autoimmune Hepatitis The Predisposing Role Of The Dr4 Dr8 Heterozygous Genotype

Hla Drb1 And Dqb1 Alleles In Japanese Type 1 Autoimmune Hepatitis The Predisposing Role Of The Dr4 Dr8 Heterozygous Genotype

The Hla Complex In Goodpasture S Disease A Model For Analyzing Susceptibility To Autoimmunity Sciencedirect

The Hla Complex In Goodpasture S Disease A Model For Analyzing Susceptibility To Autoimmunity Sciencedirect

Hla Drb1 07 01 Hla Dqa1 02 01 Hla Dqb1 02 02 Haplotype Is Associated With A High Risk Of Asparaginase Hypersensitivity In Acute Lymphoblastic Leukemia Haematologica

Hla Drb1 07 01 Hla Dqa1 02 01 Hla Dqb1 02 02 Haplotype Is Associated With A High Risk Of Asparaginase Hypersensitivity In Acute Lymphoblastic Leukemia Haematologica

Genetic Association Of Hla Drb1 Gene Variants With Ms A Carriage Download Scientific Diagram

Genetic Association Of Hla Drb1 Gene Variants With Ms A Carriage Download Scientific Diagram

The Immunogenetics Of Neurological Disease Misra 2018 Immunology Wiley Online Library

The Immunogenetics Of Neurological Disease Misra 2018 Immunology Wiley Online Library

Protective Effect Of Human Leukocyte Antigen Hla Allele Drb1 13 02 On Age Related Brain Gray Matter Volume Reduction In Healthy Women Ebiomedicine

Protective Effect Of Human Leukocyte Antigen Hla Allele Drb1 13 02 On Age Related Brain Gray Matter Volume Reduction In Healthy Women Ebiomedicine

1

1

Hla Drb1 Interactions Leading To The Development Of Ra By Contributing Download Scientific Diagram

Hla Drb1 Interactions Leading To The Development Of Ra By Contributing Download Scientific Diagram

Eleven Amino Acids Of Hla Drb1 And Fifteen Amino Acids Of Hla Drb3 4 And 5 Include Potentially Causal Residues Responsible For The Risk Of Childhood Type 1 Diabetes Diabetes

Eleven Amino Acids Of Hla Drb1 And Fifteen Amino Acids Of Hla Drb3 4 And 5 Include Potentially Causal Residues Responsible For The Risk Of Childhood Type 1 Diabetes Diabetes

Association Of Hla Dr4 Hla Drb1 04 With Vogt Koyanagi Harada Disease A Systematic Review And Meta Analysis Scientific Reports

Association Of Hla Dr4 Hla Drb1 04 With Vogt Koyanagi Harada Disease A Systematic Review And Meta Analysis Scientific Reports

Hla Complex Genes In Type 1 Diabetes And Other Autoimmune Diseases Which Genes Are Involved Trends In Genetics

Hla Complex Genes In Type 1 Diabetes And Other Autoimmune Diseases Which Genes Are Involved Trends In Genetics

Hla Drb1 Allelic Epitopes That Associate With Autoimmune Disease Risk Or Protection Activate Reciprocal Macrophage Polarization Scientific Reports

Hla Drb1 Allelic Epitopes That Associate With Autoimmune Disease Risk Or Protection Activate Reciprocal Macrophage Polarization Scientific Reports

Significant Joint Destructive Association Of Hla Drb1 04 05 Independent Of Das28 In Rheumatoid Arthritis Annals Of The Rheumatic Diseases

Significant Joint Destructive Association Of Hla Drb1 04 05 Independent Of Das28 In Rheumatoid Arthritis Annals Of The Rheumatic Diseases

Vaccines Free Full Text Hla Drb1 Alleles Associated With Lower Leishmaniasis Susceptibility Share Common Amino Acid Polymorphisms And Epitope Binding Repertoires Html

Vaccines Free Full Text Hla Drb1 Alleles Associated With Lower Leishmaniasis Susceptibility Share Common Amino Acid Polymorphisms And Epitope Binding Repertoires Html

Plos One Hla Alleles Especially Amino Acid Signatures Of Hla Dpb1 Might Contribute To The Molecular Pathogenesis Of Early Onset Autoimmune Thyroid Disease

Plos One Hla Alleles Especially Amino Acid Signatures Of Hla Dpb1 Might Contribute To The Molecular Pathogenesis Of Early Onset Autoimmune Thyroid Disease

Table 1 From The Hla Region And Autoimmune Disease Associations And Mechanisms Of Action Semantic Scholar

Table 1 From The Hla Region And Autoimmune Disease Associations And Mechanisms Of Action Semantic Scholar

Meta Analysis Of The Association Of Hla Drb1 With Rheumatoid Arthritis In Chinese Populations Topic Of Research Paper In Psychology Download Scholarly Article Pdf And Read For Free On Cyberleninka Open Science Hub

Meta Analysis Of The Association Of Hla Drb1 With Rheumatoid Arthritis In Chinese Populations Topic Of Research Paper In Psychology Download Scholarly Article Pdf And Read For Free On Cyberleninka Open Science Hub

Hla Dr16 Wikipedia

Hla Dr16 Wikipedia

The Role Of Common Protective Alleles Hla Drb1 13 Among Systemic Autoimmune Diseases Genes Immunity

The Role Of Common Protective Alleles Hla Drb1 13 Among Systemic Autoimmune Diseases Genes Immunity

Hla Class I And Ii Study In A Mestizo Family With High Incidence Of Autoimmune Disease Reumatologia Clinica

Hla Class I And Ii Study In A Mestizo Family With High Incidence Of Autoimmune Disease Reumatologia Clinica

Hla Drb1 Gene Genecards Drb1 Protein Drb1 Antibody

Hla Drb1 Gene Genecards Drb1 Protein Drb1 Antibody

Phenome Wide Hla Association Study Of Finnish Biobank Participants Reveals Infection Autoimmune Disease Links And Modifier Effects Between Hla Genes And Alleles Medrxiv

Phenome Wide Hla Association Study Of Finnish Biobank Participants Reveals Infection Autoimmune Disease Links And Modifier Effects Between Hla Genes And Alleles Medrxiv

Deconstruction Of Hla Drb1 04 01 01 And Hla Drb1 15 01 01 Class Ii Haplotypes Using Next Generation Sequencing In European Americans With Multiple Sclerosis Abstract Europe Pmc

Deconstruction Of Hla Drb1 04 01 01 And Hla Drb1 15 01 01 Class Ii Haplotypes Using Next Generation Sequencing In European Americans With Multiple Sclerosis Abstract Europe Pmc

Strong Association Of Hla Drb1 0901 With Japanese Patients With Chronic Progressive Neuro Behcet S Disease Acr Meeting Abstracts

Strong Association Of Hla Drb1 0901 With Japanese Patients With Chronic Progressive Neuro Behcet S Disease Acr Meeting Abstracts

Frequencies Of The Human Leukocyte Antigen Hla Drb1 Alleles In The Download Table

Frequencies Of The Human Leukocyte Antigen Hla Drb1 Alleles In The Download Table

Comprehensive Meta Analysis Reveals An Association Of The Hla Drb1 1602 Allele With Autoimmune Diseases Mediated Predominantly By Autoantibodies Sciencedirect

Comprehensive Meta Analysis Reveals An Association Of The Hla Drb1 1602 Allele With Autoimmune Diseases Mediated Predominantly By Autoantibodies Sciencedirect

Hla Drb1 And Fcgr2b Highlights Of The First Genome Wide Association Study Of Igg4 Related Disease The Lancet Rheumatology

Hla Drb1 And Fcgr2b Highlights Of The First Genome Wide Association Study Of Igg4 Related Disease The Lancet Rheumatology

Scielo Brasil Beyond The Hla Polymorphism A Complex Pattern Of Genetic Susceptibility To Pemphigus Beyond The Hla Polymorphism A Complex Pattern Of Genetic Susceptibility To Pemphigus

Scielo Brasil Beyond The Hla Polymorphism A Complex Pattern Of Genetic Susceptibility To Pemphigus Beyond The Hla Polymorphism A Complex Pattern Of Genetic Susceptibility To Pemphigus

Association Of Hla Drb1 Alleles With Ra By Rpe Method In 281 Patients Download Table

Association Of Hla Drb1 Alleles With Ra By Rpe Method In 281 Patients Download Table

Plos One Alleles Of Hla Drb1 04 Associated With Pulmonary Tuberculosis In Amazon Brazilian Population

Plos One Alleles Of Hla Drb1 04 Associated With Pulmonary Tuberculosis In Amazon Brazilian Population

Hla Class Ii Drb1 Alleles With Hepatitis C Virus Infection Outcome In Egypt A Multicentre Family Based Study Annals Of Hepatology

Hla Class Ii Drb1 Alleles With Hepatitis C Virus Infection Outcome In Egypt A Multicentre Family Based Study Annals Of Hepatology

1

1

Fourteen single-nucleotide polymorphisms SNPs were genotyped around the HLA-DRB1 gene and HLA-DRB1 allele genotyping was performed in a discovery cohort composed.

DR15 is positively associated Goodpasture syndrome early age onset multiple sclerosis pernicious anaemia sarcoidosis hypocretin deficiency associated narcolepsy and a predisposition for postmenopausal osteoporosis. Investigation of the candidate gene PTPN22 located on chromosome 1 p13 provided the first definitive evidence of such an association 15 since extensively validated 16. Sixteen HLA-DRB1 haplotypes and SE status were determined from banked DNA. DQ8 is linked to papillary thyroid carcinomas early onset pauciarticular juvenile chronic arthritis primary biliary cirrhosis. The mechanisms by which inheritance of HLA class II alleles influence susceptibility to autoimmune diseases may be different or at least more complex than those that operate for exogenous antigens 5This is because T-cell responses to self are influenced by self-tolerance 6 7T cells with high avidity for class II moleculeself-peptide complexes are deleted in the thymus during ontogeny a. HLA-DRB10801 is linked to primary biliary cirrhosis In Mexicans DR8 is found more often in type-2 juvenile diabetes. This study was established to assess the effects of IRF5 rs10488631 and CD28 rs1980422 single-nucleotide polymorphisms SNPs and HLA-DRB1 shared epitope SE allele on the prognosis and disease. Associations between genotyped and imputed HLA-DRB1. The contribution that HLA-DRB1 status makes to the overall heritability of RA has been estimated at about a third 14 and the search for non-HLA disease associations has therefore been intense.


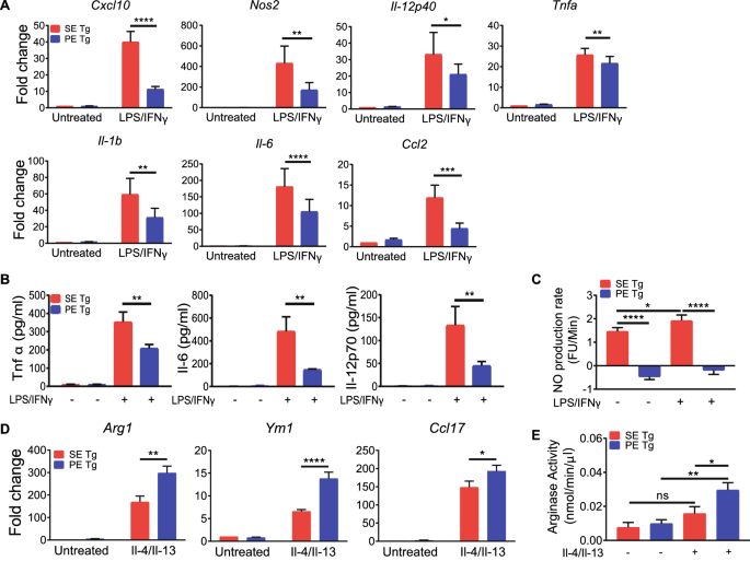
HLA-DRB1 allele-specific differential macrophage polarization in transgenic mice. Overall Exclusive for an Ethnic Group 0901 03023 0202 very common african africanrare caucasian 0901 03023 0303 very common AsianCaucasianNative American 1001 0104 0501 common 1101 0102 0502 rare. To investigate the association between variants in the HLADRB1 gene and Kashin-Beck disease KBD as well as associations of selenium and iodine deficiencies with KBD in a Tibetan population. The mechanisms by which inheritance of HLA class II alleles influence susceptibility to autoimmune diseases may be different or at least more complex than those that operate for exogenous antigens 5This is because T-cell responses to self are influenced by self-tolerance 6 7T cells with high avidity for class II moleculeself-peptide complexes are deleted in the thymus during ontogeny a. To determine whether autoimmune disease risk or protective HLA-DRB1 alleles have distinct effects on macrophage polarization we first studied ex vivo primary bone marrow-derived macrophages BMDMs isolated from transgenic mice 43 44 that express human HLA-DRβ chains coded by the DRB10402. Within VARA 1443 participants had genotyping and accrued 6150 patient-years of followup. HLA-DRB1 allele-specific differential macrophage polarization in transgenic mice.

Post a Comment for "Hla-drb1 Disease Associations"